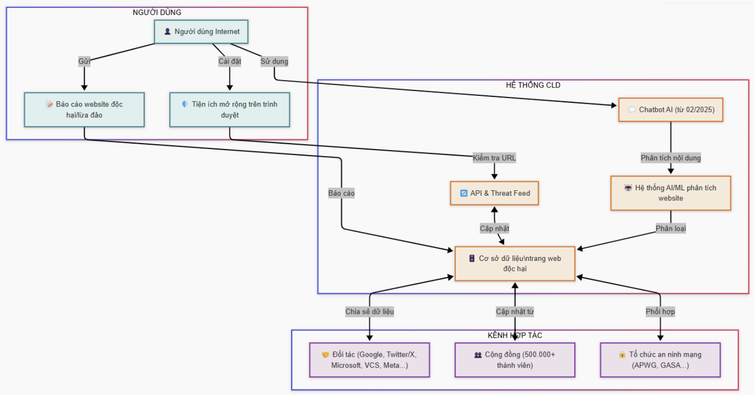
Cơ chế hoạt động tiếp nhận xử lý
Chúng tôi vận hành dựa trên sự kết hợp giữa công nghệ trí tuệ nhân tạo (AI), học máy (Machine Learning - ML), và sức mạnh từ cộng đồng. Cung cấp một tiện ích mở rộng (extension) trên các trình duyệt phổ biến như Chrome, Firefox, Cốc Cốc, Edge, Brave,... Khi người dân khai báo hồ sơ hệ thống sẽ tự động tiếp nhận xử lý
Phân tích thời gian thực:
Thuật toán ML (Random Forest) được tối ưu để chạy trực tiếp trên trình duyệt của người dùng, phân tích đặc điểm trang web để xác định độ an toàn.
Xếp hạng cộng đồng:
Người dùng có thể đánh giá trang web theo thang điểm từ 1 đến 5 sao và để lại bình luận. Những dữ liệu này sẽ liên tục được hệ thống ML tổng hợp và phân tích để đưa ra điểm số an toàn cho website.
Kiểm duyệt thủ công:
Các chuyên gia sẽ xác minh các báo cáo do cộng đồng gửi về trước khi đưa trang web vào cơ sở dữ liệu cảnh báo.
Danh sách đen và API chia sẻ:
Những trang web được xác định độc hại sẽ được thêm vào Threat Intelligence Feed (danh sách đen). Chúng tôi cũng chia sẻ dữ liệu này thông qua các API công khai với đối tác toàn cầu như Twitter/X, Microsoft Edge, Opera, Kaspersky, Avast,... để ngăn chặn nguy cơ trực tuyến hiệu quả hơn.